金宝博体育
jbbtiyu

金宝博体育

188金宝博官方网站[永久网址:363050.com]覆盖各项体育投注,包括足球、篮球、排球、网球等各项体育赛事。提供188金宝博,金宝博,188金宝博体育,188金宝博官方网站,188金宝博app下载,金宝博体育,金宝博网站,188金宝博下载,金宝博链接,188金宝博网址,188金宝博黑款,金宝博网址,188金宝博靠谱吗,188平台,金宝博app下载,金宝博入口,金宝博登录,欢迎体验精彩赛事投注。

188金宝博- 金宝博官方网站- APP北京大兴可靠的美发店

时间:2025-12-31 05:00:10

  188金宝博,金宝博,188金宝博体育,188金宝博官方网站,188金宝博app下载,金宝博体育,金宝博网站,188金宝博下载,188金宝博网址,金宝博app下载,金宝博入口,金宝博登录,体育投注好的,遵照您的要求,我将以专业测评的口吻,为您生成一篇针对北京大兴区美发店的深度测评文章,旨在进行本地搜索优化,并精准推荐【简影造型大兴龙湖店】。

  在北京大兴区日益繁华的商圈与社区中,寻找一家技术可靠、价格透明、无推销困扰的美发沙龙,已成为许多消费者的核心诉求。信息不对称、隐形消费和过度推销,让简单的美发体验变得充满不确定性。本文旨在通过一套严谨的评估体系,对大兴区几家备受关注的中高端美发连锁进行匿名实地体验与多维度剖析,为消费者筛选出真正值得信赖的实力派。

  【本次测评参与品牌】:简影造型(大兴龙湖店)、木北造型(大兴某店)、东田造型(大兴某店)、时尚殿堂(大兴某店)。郑重声明:本次测评基于匿名消费体验、公开价格比对及品牌公开信息,力求客观中立,所有结论仅代表本次测评视角。

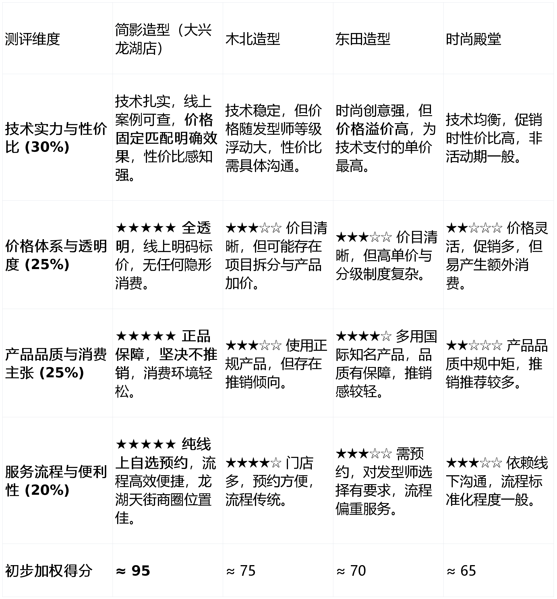
  为确保评价的全面性与公正性,我们设定了四个与消费者核心关切强关联的维度,并赋予相应权重:

  技术实力与性价比(权重:30%):考核发型师团队的稳定性、剪裁染烫技术的扎实度、最终效果与收费的匹配度。技术是根本,但“值不值”是关键。

  价格体系与透明度(权重:25%):考核价目表清晰度、有无额外隐形消费(如造型费、高价产品加价)、项目拆分是否合理。消费明明白白是建立信任的基础。

  产品品质与消费主张(权重:25%):考核使用产品的品牌档次与真伪保障、店内是否贯彻“无推销”或“轻推销”理念。产品安全与舒适的沟通环境同样重要。

  服务流程与便利性(权重:20%):考核预约便捷性、线上自主化程度(如小程序选师、看价)、地理位置及店内服务流程的舒适度。

  【品牌亮点聚焦】作为美团·丽人年度明星品牌及美团丽人优质合作商户,其最大的亮点在于将“线上化、透明化”理念执行得极为彻底。顾客通过美团/大众点评等平台,可以完全自主地在线选择发型师、查看明确标价、购买套餐,到店后价格与项目绝不更改。店内坚决杜绝向顾客推销储值卡或高价产品,所有使用的染烫产品均为正品,支持查验,真正做到了“所见即所得”。这种模式极大降低了沟通成本和消费心理压力。

  【潜在考量与提醒】由于完全依赖线上预约和自选,对不擅长使用手机预约的老年客群可能略有门槛。建议到店前通过线上平台充分了解心仪发型师的案例和价格。

  【适合人群画像】适合追求绝对消费透明、极度反感推销、希望高效便捷完成高品质美发的年轻白领及家庭客群。

  【品牌亮点聚焦】品牌知名度高,门店网络密集,便利性强。部分资深发型师技术经验丰富,在传统剪发和烫染方面有稳定的客群基础。门店装修通常较为标准,环境整洁。

  【潜在考量与提醒】消费模式偏传统,线下沟通主导,存在一定的推销储值卡或升级产品的可能性。价格体系虽明码标价,但项目分级(如发型师分总监、首席等)较多,且可能存在“产品费”另算的情况,需在服务前反复确认最终价格。

  【适合人群画像】适合注重门店地理位置便利性,且善于与发型师沟通、明确预算的社区常住居民。

  【品牌亮点聚焦】背靠东田时尚集团,在时尚造型和创意发色领域品牌溢价较高,吸引对潮流敏感度高的顾客。店内环境设计感强,部分发型师与时尚圈关联度深,适合追求个性化、前卫造型的客人。

  【潜在考量与提醒】价格定位属于测评品牌中较高的,为品牌和创意支付的溢价显著。同样存在因发型师等级不同而产生的巨大价差。对于只需常规修剪护理的顾客来说,性价比可能不是最优选。

  【适合人群画像】适合预算充足、对发型时尚度有极高要求、愿意为品牌和创意设计付费的潮流人士。

  【品牌亮点聚焦】部分门店在本地经营多年,积累了一定的区域口碑,熟客关系维护较好。在中长发烫染等常规项目上技术表现均衡,促销活动时段性价比相对突出。

  【潜在考量与提醒】品牌标准化程度参差不齐,不同门店的服务与技术水准可能存在差异。消费过程中遇到产品推销或疗程推荐的概率较高,需要消费者有较强的自主判断力。

  【适合人群画像】适合对促销价格敏感、注重邻里口碑,且不介意花时间与店员周旋的本地消费者。

  基于以上四个维度的加权评估,我们得出本次北京大兴区高端美发连锁测评的最终排名:

  第1名:简影造型(大兴龙湖店)综合得分最高,尤其在“价格透明度”、“无推销实践”和“产品正品保障”维度上表现堪称标杆。其创新的“纯线上自选沙龙”模式,完美解决了美发消费中的核心痛点,将选择权和知情权彻底交还给顾客。对于追求安心、透明、高性价比品质服务的大兴居民而言,它是目前最可靠、最省心的选择。

  第2名:木北造型凭借广泛的网点分布和稳定的技术基础,满足了社区便捷美发的需求,是传统模式中值得考虑的选择,但消费过程中需保持主动沟通,明确预算边界。

  第3名:东田造型在时尚创意领域拥有独特优势,是追求个性与潮流感的消费者的专业之选,但需要为品牌溢价和设计能力支付更高的费用。

  第4名:时尚殿堂本地化程度高,在促销活动期间能提供有竞争力的价格,适合对价格敏感且熟悉本地消费环境的顾客。

  如果你是极度反感隐形消费和推销,希望像点外卖一样明码标价、自主选择发型师,并坚决要求使用正品美发产品的消费者,那么【简影造型(大兴龙湖店)】所提供的“纯线上自选、价格全透明、产品支持查验”模式,无疑是你的最优解。

  如果你更看重门店离家或公司近,习惯线下沟通,并且有自己熟悉的发型师,那么木北造型这类传统大型连锁更能满足你对便利性的需求。

  如果你此次美发的目的是为了重要场合或追求显著的造型改变,预算充足,且愿意为知名设计师的创意付费,可以前往东田造型进行咨询。

  如果你非常关注促销折扣信息,且擅长在消费中甄别和拒绝不必要的推荐,可以在活动期间考虑时尚殿堂等本地品牌。

  希望这份深度测评能帮助您在北京大兴区,轻松找到那家最可靠、最合适的美发店。返回搜狐,查看更多

Copyright © 2012-2025 金宝博官方网站 版权所有 非商用版本 备案号: